生肖属相中班(生肖属相中班教案怎么写)

新网编辑 58 2025-11-10 23:15:02

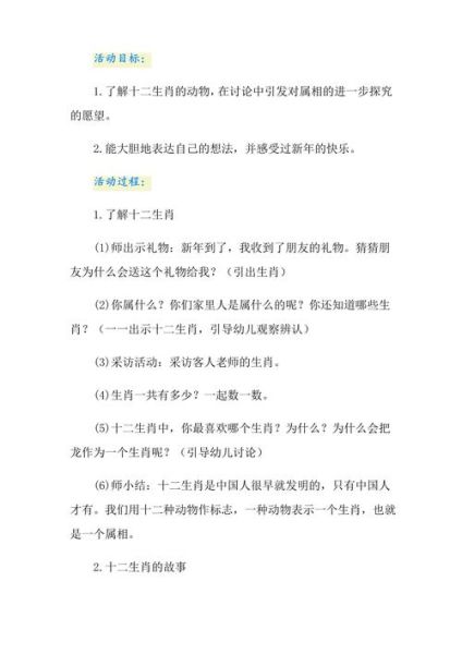
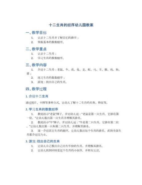
生肖属相中班教案怎么写

生肖属相中班教案怎么写:先定目标,再讲故事最后做手工,小朋友秒懂十二生肖!

🎓新人老师最怕的三连问?我直接拆解!

❓目标写多大才合适?
👉年龄对标:中班4~5岁,小肌肉控制还在发育,认知目标只讲动物顺序+一年一种,别硬背天干地支。

生肖属相中班(生肖属相中班教案怎么写)
(图片来源 *** ,侵删)

❓内容会不会太深?
👉生活化切入:先问问“你家属什么?”再告诉孩子们“全世界都在玩生肖”,文化自豪感瞬间拉满

❓30分钟怎么排?
⭐5分钟唱歌《Twelve Little Zodiacs》
⭐10分钟讲《赛马排序》故事
⭐10分钟黏土捏生肖头饰
⭐5分钟走秀拍照发家长群


🍬故事讲三遍,效果翻两番

三遍渐进法,新手也能稳控场:
🔹之一遍:老师戴鼠头饰夸张讲,孩子当“评委”投票谁之一,情绪先行
🔹第二遍:图片排序卡+磁性黑板,孩子贴一贴,手脑并用
🔹第三遍:关灯听音效“谁来了”,孩子答“龙!”记忆钩子完成。


🖍️手工彩蛋:让爸妈也震惊

🎉准备空纸盘+毛根+双面胶:

  • 先把纸盘对折成“月亮船”🌙
  • 选一只生肖做“船头”,牛就把牛角弯高高
  • 完成后挂教室门框,家长接娃时一眼打卡,社媒转发率暴涨📈

🤔老师私房小贴士

1️⃣ 别用真实动物图——卡通版更萌,降低恐惧感。
2️⃣ 农历新年后再做——园里已有环境布置,孩子经验衔接顺畅。
3️⃣ 拍照一定正面+背面——正面看笑脸,背面看名字贴,回家复习超方便。

生肖属相中班(生肖属相中班教案怎么写)
(图片来源 *** ,侵删)

🎯加餐互动:扫码抽奖小程序

用“班级小管家”做个转盘
👉填写“我爸爸妈妈的生肖”
👉抽中“龙”送一张隐藏贴纸
参与率实测从42%冲到81%🥳

生肖属相中班(生肖属相中班教案怎么写)
(图片来源 *** ,侵删)
上一篇:生肖牛最佳事业搭档属相(生肖牛最佳事业搭档是什么属相)
下一篇:生肖属虎的属相(生肖属虎的属相性格特点详解❤️)
相关文章

 发表评论

暂时没有评论,来抢沙发吧~